MaxToki adalah model AI transformer yang memprediksi penuaan sel manusia melalui analisis single-cell RNA sequencing, membuka jalan untuk deteksi dini penyakit terkait usia.
Bayangin kalau kamu bisa lihat ke depan—bukan ramalan zodiak, tapi prediksi ilmiah tentang bagaimana sel-sel tubuhmu akan berubah 10 atau 20 tahun lagi. Itulah yang dilakukan MaxToki, model AI terbaru yang dikembangkan tim peneliti dari Gladstone Institutes, UCSF, UC Berkeley, NVIDIA, dan beberapa institusi di Jerman serta Jepang.
Kebanyakan model AI di bidang biologi punya kelemahan besar: mereka melihat sel seperti foto beku. Kasih data single-cell transcriptome—catatan gen aktif dalam sel pada satu momen—dan model bisa cerita banyak tentang apa yang sel itu lakukan sekarang. Tapi mereka nggak bisa jawab: sel ini mau ke mana?
Padahal penyakit terkait usia kayak penyakit jantung, Alzheimer, dan fibrosis paru nggak muncul tiba-tiba. Prosesnya berlangsung puluhan tahun, didorong perubahan perlahan dalam jaringan gen. Untuk memahami dan menghentikan proses ini, kamu butuh model yang berpikir dalam waktu, bukan cukup snapshot.
Advertisement
Slot in-article yang tampil setelah paragraf ketiga.
MaxToki dibangun pakai arsitektur transformer decoder—sama kayak di balik ChatGPT dan model bahasa besar lainnya—tapi dilatih dengan data single-cell RNA sequencing. Ada dua ukuran: 217 juta dan 1 miliar parameter. Yang bikin unik adalah rank value encoding: tiap sel direpresentasikan sebagai daftar gen yang diurutkan berdasarkan ekspresi relatifnya, bukan angka mentah.
Pendekatan ini mengurangi noise dari housekeeping genes yang selalu aktif, dan justru memperjelas gen seperti transcription factors yang punya dynamic range tinggi meski ekspresinya rendah secara absolut. Hasilnya? Model lebih tahan terhadap technical batch effects karena ranking relatif dalam satu sel lebih stabil daripada angka count absolut.
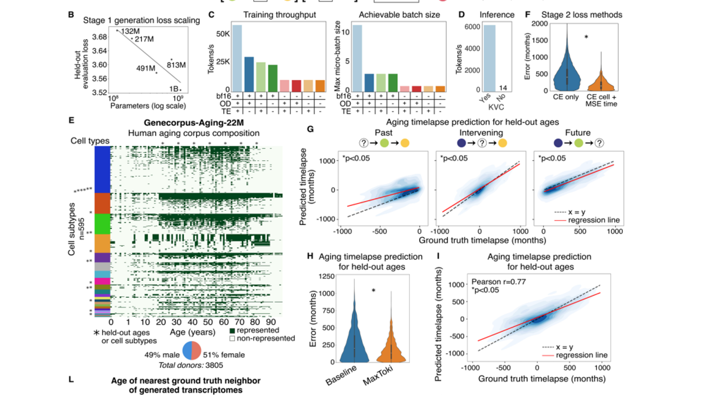
Training berlangsung dua tahap. Tahap pertama pakai Genecorpus-175M: sekitar 175 juta single-cell transcriptome dari data publik lintas jaringan tubuh manusia, sehat maupun sakit, mencakup 10.795 dataset dan menghasilkan ~290 miliar token. Sel kanker dan cell lines yang di-immortalize sengaja dibuang biar model belajar dynamics jaringan gen normal, bukan yang mutan.
Tahap kedua memperpanjang context length dari 4.096 jadi 16.384 token pakai RoPE (Rotary Positional Embeddings) scaling. Ini memungkinkan model memproses beberapa sel secara berurutan, jadi bisa reasoning temporal across trajectory. Data yang dipakai: Genecorpus-Aging-22M, ~22 juta single-cell transcriptome dari ~600 tipe sel dan ~3.800 donor dari lahir sampai 90 tahun ke atas. Total token yang dipelajari MaxToki: hampir 1 triliun.
Cara kerja MaxToki disebut temporal prompting. Prompt-nya berisi context trajectory—dua atau tiga state sel plus timelapse di antaranya—lalu diikuti query. Model bisa lakukan dua tugas: pertama, prediksi berapa bulan dibutuhkan dari sel terakhir di context sampai ke query cell; kedua, generate transcriptome sel yang muncul setelah durasi tertentu.
Untuk prediksi timelapse, tim riset pakai continuous numerical tokenization dengan MSE loss, bukan cross-entropy biasa. Hasilnya? Median prediction error turun drastis jadi 87 bulan, dibanding 178 bulan untuk linear SGDRegressor dan 180 bulan untuk naive baseline. Model ini nggak pernah diberi tahu tipe sel atau gender apa yang diproses—dia infer sendiri dari context.
Yang menarik, MaxToki generalize ke tipe sel yang sama sekali nggak dilihat saat training: Pearson correlation 0.85 untuk timelapse prediksi vs ground truth. Bahkan untuk donor dan usia yang belum pernah dilihat, korelasinya masih 0.77. Ini menunjukkan model belajar prinsip fundamental penuaan, bukan hanya menghafal pattern training data.
Analisis interpretability menemukan sesuatu yang nggak diajarkan: sekitar separuh attention heads secara otomatis fokus lebih ke transcription factors dibanding gen lain. Transcription factors adalah master regulators perubahan state sel, tapi model menemukan pentingnya mereka tanpa label fungsi gen sama sekali.
Tim juga validasi prediksi MaxToki di level eksperimental. Model menominasi pro-aging drivers di tipe sel jantung yang kemudian dikonfirmasi menyebabkan dysregulation jaringan gen terkait usia di iPSC-derived cardiomyocytes dan dysfunction jantung terukur pada tikus hidup dalam enam minggu—dari screening in silico langsung ke konsekuensi in vivo.
Yang paling mengesankan: MaxToki cuma dilatih pada donor sehat, tapi bisa deteksi aging acceleration di penyakit yang nggak pernah dilihat. Pada sel epitel mukosa paru perokok berat, model mendeteksi ~5 tahun age acceleration vs non-perokok seusia. Pada fibroblas paru pasien pulmonary fibrosis, deteksinya ~15 tahun.
Untuk Alzheimer, microglia dari pasien menunjukkan ~3 tahun age acceleration vs kontrol seusia. Yang kritis: pada pasien mild cognitive impairment dan Alzheimer-resilient—mereka dengan perubahan neuropatologi sama tapi tanpa gangguan kognitif—model nggak deteksi age acceleration. Ini menunjukkan perlindungan spesifik pada subtype microglia ini, insight klinis penting tanpa training khusus penyakit.
Dari sisi engineering, training 1 triliun token butuh infrastruktur serius. Untuk varian 1 miliar parameter, tim pakai FlashAttention-2 via NVIDIA BioNeMo stack dengan modifikasi feed-forward dimensions. Hasilnya ~5x improvement training throughput dan ~4x micro-batch size increase di H100 80GB GPUs. Untuk inference, Megatron-Core DynamicInferenceContext dengan key-value caching memberikan 400x speedup dibanding baseline naive.
Practical takeaway buat kamu yang tertarik AI dan biologi: MaxToki menunjukkan bahwa temporal reasoning bisa diterapkan pada data biological dengan arsitektur yang familiar. Pretrained models dan training code sudah publik, jadi komunitas bisa fine-tune untuk konteks penyakit spesifik atau extend ke tipe jaringan baru.
Seiring dataset single-cell longitudinal terus bertambah, model foundation temporal kayak MaxToki bisa jadi standar untuk mengidentifikasi titik intervensi sebelum penyakit terkait usia benar-benar terjadi. Bukan lagi reaktif, tapi prediktif dan preventif—itu arah masa depan medicine yang dipacu AI.
AI Updates lagi bergerak cepat, jadi jangan cuma lihat headline.
MarkTechPost
Catatan redaksi
Kalau lo cuma ambil satu hal dari artikel ini
AI Updates update dari MarkTechPost.
Sumber asli
Artikel ini direwrite dari sumber MarkTechPost. Kamu bisa cek versi aslinya di https://www.marktechpost.com/2026/04/05/meet-maxtoki-the-ai-that-predicts-how-your-cells-age-and-what-to-do-about-it/.
